Processing Details

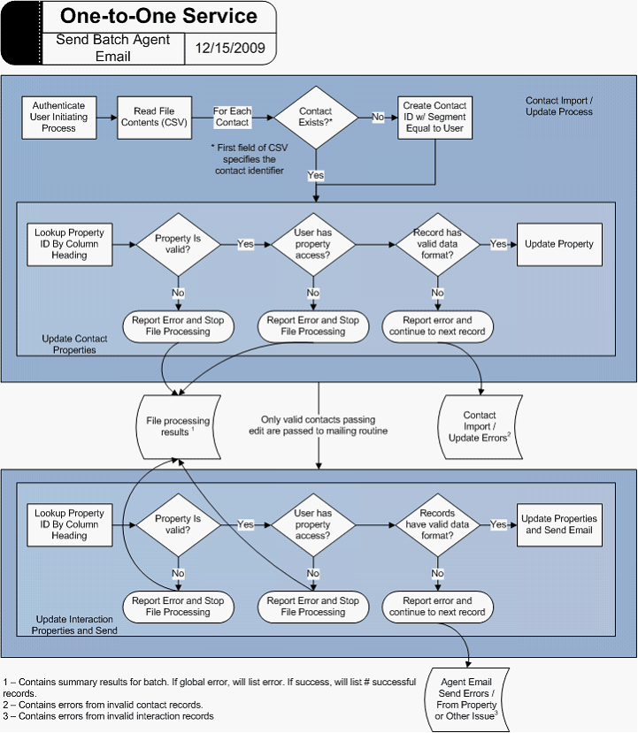
As shown below, the utility is comprised of two primary functions: Importing and updating contact information, and generating interactions (e.g., agent email, notes, and tickets). The diagram below provides a basic overview of the logic used within the application for agent emails.

 

Click to expand image
Example Logic within Utility for Agent Email

 

The first routine within the utility ensures the contact record exists and updates the contact properties that are included within the input file. This routine validates all of the contact properties included within the input file and logs error for any records that cannot be updated. The second routine builds the agent email (or other type of interaction) and validates all of the required interaction properties.  If the input file does not contain all of the required fields for the specified type of interaction (see the Input File Requirements section below), the second portion of the routine is skipped and the operation is limited to contact import and update.

Since all of the actions performed by the utility are based on a contact, it’s important that the utility be run with the desired iService segment access. The lookup function that attempts to determine whether or not a contact exists uses the iService contact search web service. If the login used with the utility does not have access to the contact, the search results will be blank and the utility will attempt to create a new contact. However, the contact creation will fail because the contact login already exists. Also, when new contacts are created, they will be assigned to the same segments for which the running login has segment access. For instance, if you run the utility using a SuperUser login all new contacts will be assigned membership to all business segments.

(c) 2012-2014 One-to-One Service.com, Inc.